欢迎光临广东瑞峰项目管理咨询有限公司!
加入收藏
设为首页
首页
公司介绍
荣誉证书
资质证书
主营业务
招标信息
招标/采购公告
澄清/答疑/更正
中标候选人公示
中标信息公示
废标结果公告
新闻资讯
公司新闻
行业新闻
政策法规
联系我们
招标信息
招标/采购公告
澄清/答疑/更正
中标候选人公示
中标信息公示
废标结果公告
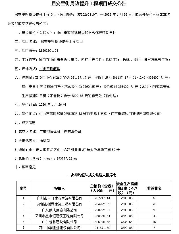
居安里街周边提升工程项目成交公告
发布日期:2026-01-26 浏览器次数:8033
上一条:
小榄镇裕民社区典型培育村建设项目--农房风貌管控提升工程成交公告
下一条:
裕民社区智能锁制造和研发中心项目中标结果公告
返回列表
Copyright © 粤ICP备2020131950号
中山市东区起湾银湾南路52号五层E1卡 版权所有